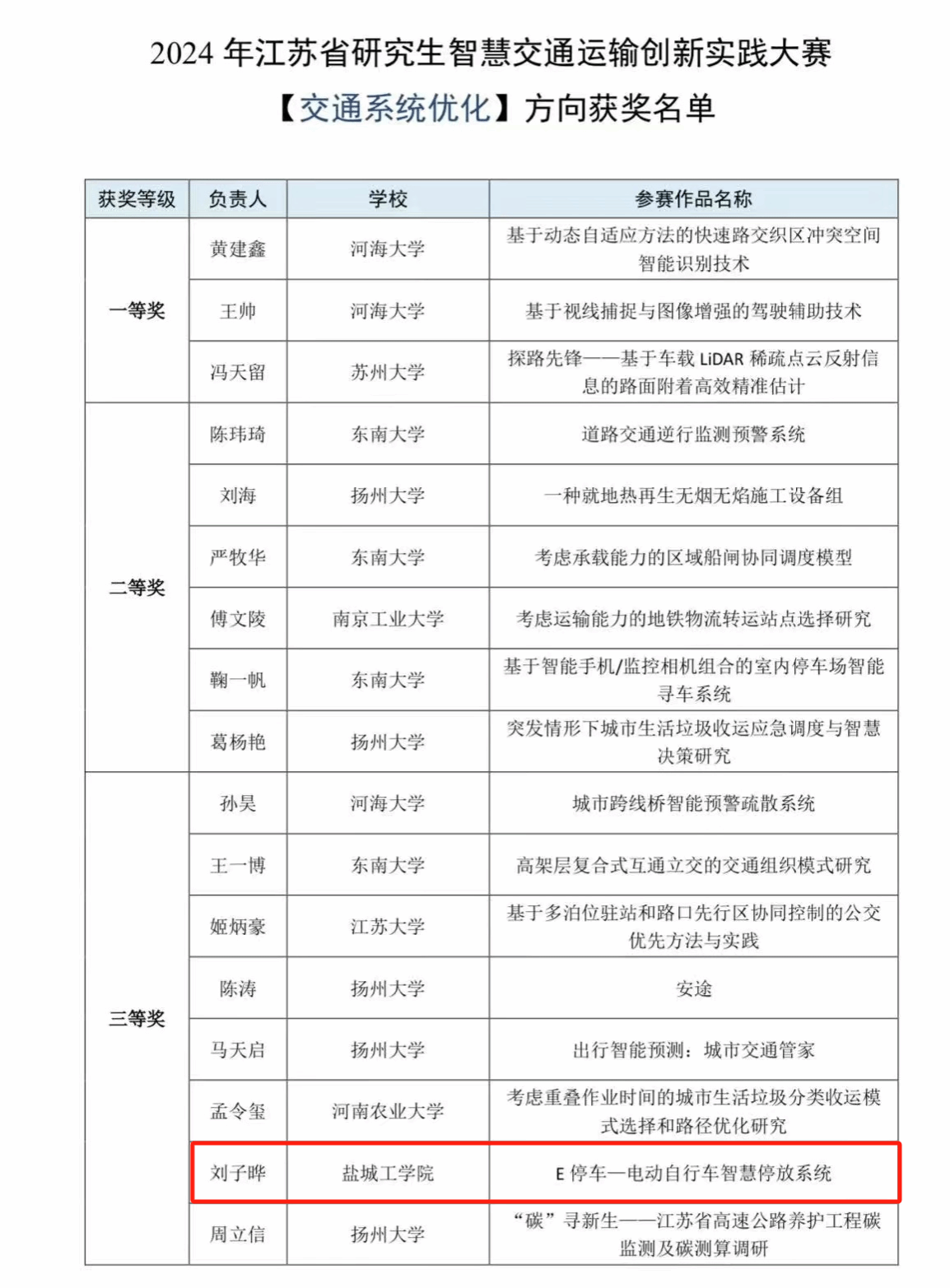
8月18日,2024年智慧低碳交通研究生暑期学校暨江苏省研究生智慧交通运输科研创新实践大赛在东南大学落下帷幕,本次比赛采用线上线下相结合的方式进行。经过线下演讲、线下汇报、现场答辩等环节,在钟栋青和韦凌翔两位教师的指导下,交通运输专业刘子晔、高艳翠、卢艺、左昊、冀俊元五位学生完成的作品《E停车——电动自行车智慧停放系统》获得三等奖。
大赛由江苏省工学4类研究生教育指导委员会指导,东南大学交通学院主办。决赛阶段由东南大学、吉林大学、苏州大学、河海大学、南京林业大学、南京工业大学等15所高校36支队伍150余人参加,共评出一等6奖项、二等奖12项、三等18奖项。
江苏省研究生智慧交通运输科研创新实践大赛以“智慧交通,低碳发展”为主题,以解决交通运输关键科学技术问题为导向,针对智慧低碳交通规划设计、交通基础设施低碳化、智能化建造等相关领域,提出创意新颖、内涵丰富的创新实践作品,形成文字、图像、视频等多种呈现方式易于传播、成果转化的设计内容为目标。大赛旨在营造建设交通强国的良好氛围,拓宽研究生视野和激发对绿色、低碳、智慧交通发展事业的兴趣,提升研究生的创新思维与创新能力,为全国交通运输专业学生提供一个互相交流和学习的平台。
